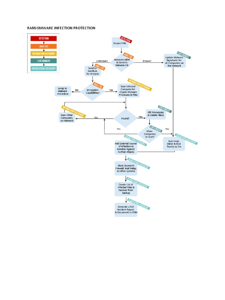
Protecting Computer Network From Ransomware Infection: A Comprehensive Guide
Ransomware is a type of malware that has become a significant threat to computer networks in recent years. It encrypts files or stops users from accessing their computers until a ransom is paid to unlock them. In this article, we will discuss the ways to protect your computer network from ransomware infection, including preventive measures, tools, and best practices to clean up an infection.Understanding Ransomware
Ransomware is a type of malware that affects computers, networks, or other devices by encrypting files or restricting access to the system. This type of malware has been observed for several years and has become a significant threat to users of all types, including home users and corporate networks. According to recent statistics, more than 4,000 ransomware attacks occur daily, which is a 300 percent increase over 2015.How Ransomware Spreads
Ransomware can spread through various means, including: * Visiting unsafe, suspicious, or compromised websites * Opening email attachments or clicking on malicious links * Infected removable drives or devices * Exploiting vulnerabilities in software or operating systems * Potentially unwanted software or adwarePreventing Ransomware Infection
To protect your computer network from ransomware infection, follow these preventive measures: *- Implement strong authentication and access controls
- Keep your operating system, software, and antivirus up to date
- Use robust firewalls and network security measures
- Use strong passwords and enable two-factor authentication
- Regularly back up your data
- Use a reputable antivirus software and regularly scan your system
- Be cautious when clicking on links or opening email attachments
- Keep your software and operating system up to date
- Be cautious of suspicious websites and ads
- Use a reputable VPN when accessing public Wi-Fi
- Use a firewall on your router and devices
